近日,湖北大学资源环境学院动物生态学团队潘磊副教授在《Aquaculture》(渔业、海洋与淡水生物学SCI一区,农林科学二区Top,IF = 3.9)上发表了题为“Magnetic resonance imaging for rapid, noninvasive and accurate assessment of ovarian maturation in live Channa argus (Cantor, 1842)”的学术论文。

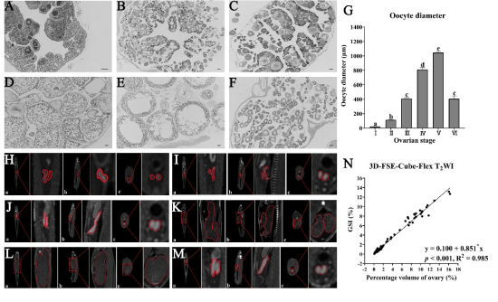
目前评估鱼类卵巢发育期状态的方法存在下述缺点:耗时长、不够准确和造成鱼类的死亡。磁共振成像(MRI)技术是一种快速、准确、无损的评估鱼类卵巢发育期状态的方法。然而,磁共振成像的传统序列(IDEAL T2和3D CUBE T1)在评估鱼类卵巢发育分期的过程中存在扫描时间较长的缺点(263秒),扫描时间过长会导致鱼类死亡率增加,亲鱼繁殖率降低。因此,需要一种能够快速、准确、无损的新序列用于评估鱼类的卵巢发育期状态。该研究通过磁共振成像采用新序列3D-FSE-Cube-Flex T2WI来评估乌醴(Channa argus)的卵巢发育期状态情况,并与两个传统序列(IDEAL T2和3D CUBE T1)作对比,同时结合组织学和性体比两种评估性腺成熟的金标准进行比较。该研究表明磁共振成像的3D-FSE-Cube-Flex T2WI是一种快速(140秒)、准确且无损的卵巢发育期状态评估方法,能够用于雌鱼卵巢全发育期状态的评估,在水产养殖和鱼类物种保护中具有巨大的应用潜力。
本文湖北大学为第一完成单位,湖北大学资源环境学院硕士研究生孙文倩为论文第一作者,潘磊副教授为论文通讯作者。这项工作得到了湖北省自然科学基金(2022CFB329)等项目的资助。
论文链接:https://doi.org/10.1016/j.aquaculture.2025.742872
编辑:孙文倩
审稿:刘杰、李可